
Ik ben nooit van streek om de reden die ik denk.
Zo luidt les 5 in het Werkboek voor Studenten van Een Cursus in Wonderen. Het woord “nooit” is allesomvattend en volkomen ondubbelzinnig. Als dit waar is, waarom ben ik dan van streek? Het antwoord dat de cursus geeft in les 7 is: “Ik zie alleen het verleden.” De eerstvolgende voor de hand liggende vragen zijn dan: “Wat is het aan het verleden dat zo consequent van streek maakt?” en “Wat kan ik hieraan doen zodat ik niet langer van streek ben?” Dit artikel probeert deze vragen te beantwoorden en biedt daarnaast een praktisch proces dat er altijd toe leidt dat de lezer terugkeert naar een vredige gemoedstoestand.
Laten we om te beginnen kijken naar enkele manieren waarop we überhaupt van streek raken. Voor mij lijkt het erop dat ik van streek raak wanneer ik, of iemand anders, iets doet of zegt wat ik niet leuk vind of niet wil. Met andere woorden: er gebeurt iets waar ik een oordeel over heb. Dit betekent meestal dat ik, om welke reden dan ook, denk dat wat er gebeurt niet goed voor me is. Ik wil iets anders. Ik wil dat wat er gebeurt anders is dan het is. Mijn gevoel van controle over de situatie raakt uit balans of wordt op de een of andere manier bedreigd.
Ik denk dat het allemaal draait om controle. Ik wil die voortdurend. Ik wil weten wat er gebeurt en ik wil de regie hebben over de uitkomst. Ik wil het op mijn manier, met zo weinig mogelijk compromis. Dat geeft me een gevoel van veiligheid en zekerheid. Wanneer dat gevoel van controle wordt bedreigd, word ik defensief, wat kan leiden tot woede.
Wat er werkelijk gebeurt, is dat ik boos word wanneer ik herinnerd word aan iets wat ik liever zou vergeten. Als er iets is wat ik niet leuk vind aan mezelf, of erger nog, iets wat ik aan mezelf haat, dan is de beste manier die ik heb om daarmee om te gaan het te verloochenen en te ontkennen dat het van mij is. En wanneer iemand anders dan iets doet of zegt dat mij herinnert aan wat ik over mezelf vergeten heb, ervaar ik pijn en doe ik mijn best die kwijt te raken door met mijn vinger te wijzen naar de persoon of situatie die mij heeft getriggerd.
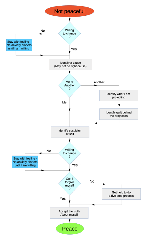
Hieronder staat een stroomschema dat een van onze studenten heeft gemaakt om met elke vorm van “van streek zijn” om te gaan die op haar pad komt:











